企业简介
组织机构
领导成员
大事纪要
党建引领
党建工作
学习教育
党务公开
创优争先
纪检监察
团委工作
工会工作
全资子公司信息公开
控股公司信息公开
参股公司
铁路
航空
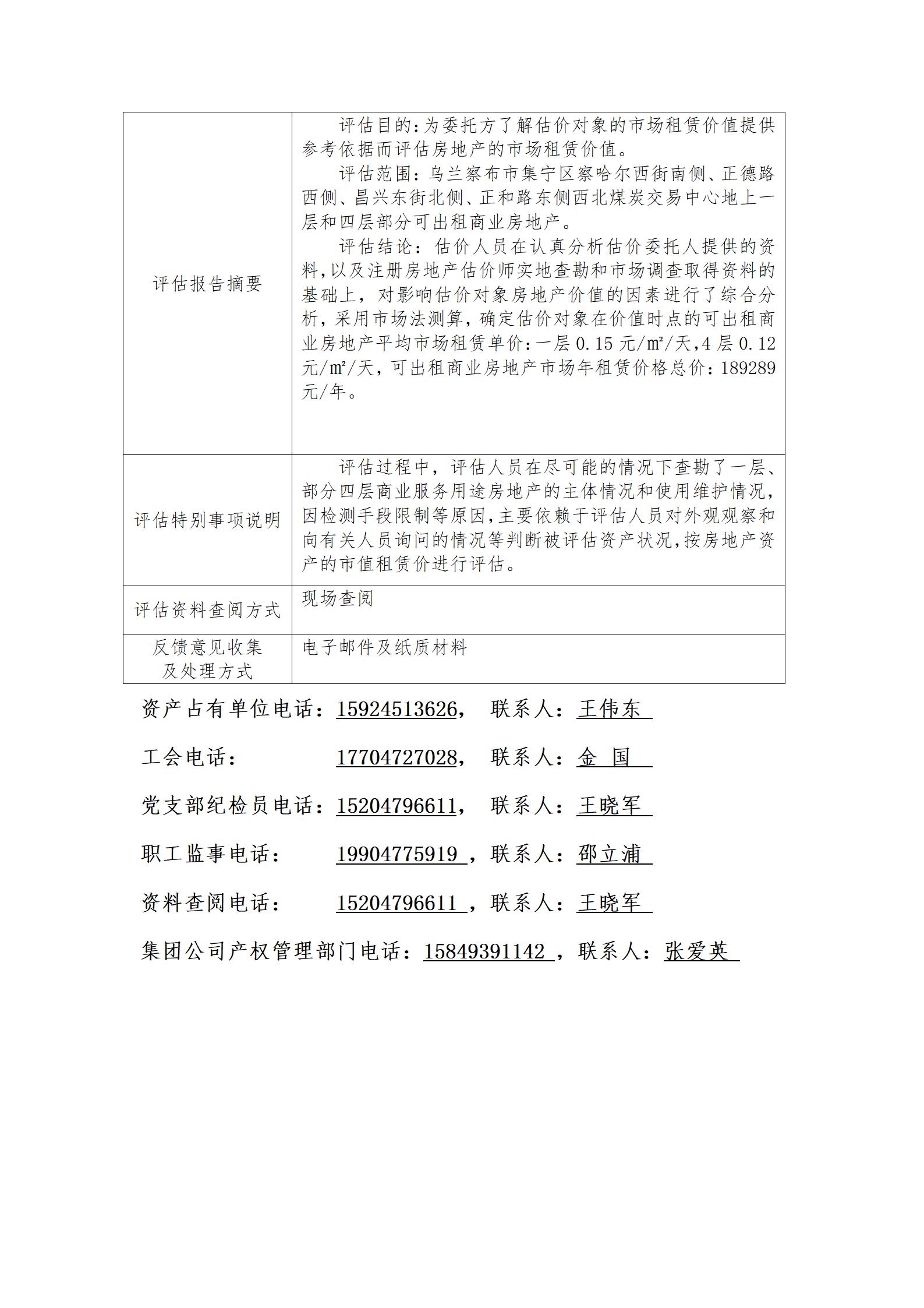
根据《内蒙古自治区区属企业国有资产评估项目公示办法》《内蒙古交通投资(集团)有限责任公司国有资产评估 管理办法(试行)》相关规定,为依法合规开展我公司国有资产评估行为,建立有效监督机制,做到国有资产评估管理,工作规则公开、过程公开、结果公开,依法保障资产评估项目相关各方知情权和监督权,现将内蒙古新西北能源发展股份有限公司关于办理交易中心大楼地上部分可出租房产评估项目结果进行公示,公示内容详见附表。公示有效期:2025年7月28-8月1日。